Ultimate Quality Score Guide
In this guide, we’ll walk you through how quality score works, and ultimately, how to improve your quality score. Quality score determines if your ad can show in a search result. If your ad does show, then it determines your position and your CPC. By increasing your quality score, you can have your ads show more often, increase your position, and decrease your CPC.
What is the quality score & why is it so important?
By increasing your quality score, you can have your ads show more often, increase your position, and decrease your CPC.
Quality score is how Google determines how relevant an experience a searcher will have with your ads and website when they conduct a search. By having a relevant ad and website that can help the searcher find exactly what they are looking for, Google rewards you with high quality scores. This in turns means your ads can show in higher positions than your competitors and you could even pay a lower CPC.
While that is the conceptual definition of quality score that serves as an overall guide, from a technical standpoint, quality score is a 1 to 10 number that is assigned to every search keyword in your account. 1 is the worst and 10 is the best.
There are two different quality scores in your account. The first is the visible quality score. This is what you can actually see in your account and is a guide to what to optimize to increase your quality score.
The second is the Auction quality score. This number is determined every time there is a search that might show one of your keywords. As these numbers quickly become overwhelming since you could have millions of them, these numbers are not displayed in your account. When we talk about quality score, we are generally talking about the Visible quality score as this is a metric you can see and improve. Improving your Visible quality score will improve your Auction quality scores.
What makes up your quality score number?
There are three primary factors that make up your quality score. Each of these numbers is broken down into a rating of below average, average, and above average.
Expected CTR:
The expected CTR examines your CTRs compared to what Google believes an ad and keyword should achieve for a search query. When you have high CTRs, users are regularly clicking on your ads and find them desirable. When users find your ads relevant by clicking on them, you can have an above average Expected CTR.
Ad Relevance:
Your Ad Relevance examines how closely related your ads are to your keyword. When your ad is specific to the keyword, then you can have an above average Ad Relevance. There is a lot of subtleties that go into this metric, and we’ll examine them in a video to walk you through how to manage this factor.
Landing Page Experience:
Your Landing Page Experience is a rating of how well users can find answers to their search query on your website. When your page loads quickly across devices and contains content that users find useful, then you can have an above average Landing Page Experience.
How is the visible quality score calculated
Our team reversed engineered the quality score factors and discovered the formula Google uses to rate the keywords you use in your Google Ads campaigns.
The 3 quality score factors
- Click Through Rate
- Ad Relevance
- Landing Page Experience
The 3 quality score weights
- Above Average
- Average
- Below Average
The formula used to calculate the visible keyword quality score is based on the following weightings of the above 3 quality score sub-factors:
| Landing Page Experience | Ad Relevance | Click Through Rate | |
|---|---|---|---|
| Above Average | 3.5 points | 2 points | 3.5 points |
| Average | 1.75 points | 1 points | 1.75 points |
| Below average | 0 points | 0 points | 0 points |
The Google Ads Visible quality score Formula is:
1 + Landing Page Experience Points + Ad Relevance Points + Click Through Rate Points
How to increase your quality score
Improving expected CTR & ad relevance
- To increase your Ad Relevance, you need to ensure all your ads are relevant to your keyword in an ad group.
- To improve your Expected CTR, you need to increase your click through rate.
These two concepts are interrelated, and the same improvement process works for both improving Expected CTR and Increasing Ad Relevance. There are two primary ways of increasing your expected CTR and Ad Relevance.
Good account organization
When a user conducts a search, they are looking for a specific answer. When your ad shows that you have the answer to your question, your CTR and relevance can increase. That’s your ad’s job: to show you are relevant to the user’s query by showing you can answer the question the user may have to buy a product or offering a call option to get the answer, which is common in commercial queries.
When an ad is relevant to the keyword, then you can see high Ad Relevance scores. When the ads are relevant to the keyword, then your CTR is generally high, which leads to above average CTRs. By having good account organization, you can increase both your Ad Relevance and Expected CTR.
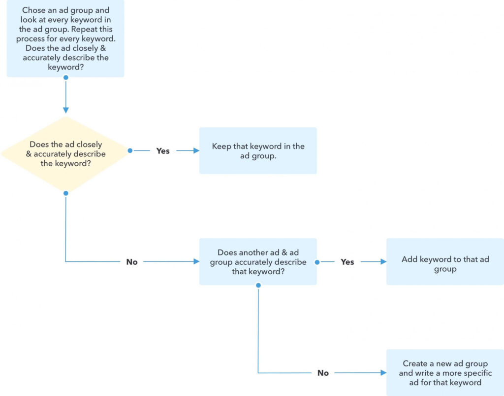
To accomplish good account organization, you need to look at the keywords in an ad group and ask yourself a question: Are all the ads in the ad group highly specific and relevant to every keyword in that ad group?
If not, then you need to remove some ads that are not specific to every keyword or move some keywords to a new ad group, so they can have more relevant ads.
By ensuring your ads are relevant to your keywords, your Ad Relevance and CTRs should increase.
You can use this flowchart to help with your keyword organization:
Ad Testing
The second step to improving your ad relevance is to regularly test ads. By testing ads in an ad group, you can find which ones will lead to higher CTRs than other ads, which will improve your overall CTR.
As most companies don’t just want clicks, they also want conversions, we recommend using metrics for ad testing that examine both conversions and CTR, such as conversion or revenue per impression.
In addition, by testing ads, you can find which ones are more relevant than other ones by looking at your testing data. If you are dealing with large numbers of ad groups, then you can employ multi-ad group testing to find your high-level insights that can help to increase your CTRs and Ad Relevance.
An important step to ad testing is also pausing losing ads. If you have an ad with a high number of impressions and low clicks, it will lower your quality score. In general, keeping 2-3 ads active in an ad group will allow you to test while ensuring only your top ads are active.
Diagnosing where to start improving quality score
To see detailed information on improving your quality scores, please watch this short video:
Improving landing page experience
Your Landing Page experience examines how well your page can help a user find the information they are searching for so they can get their answers.
There are a few factors that go into improving your landing page experience:
- Ensure your content is relevant and useful
- Ensure your content is trustworthy and you are being transparent with privacy
- Make the page easy to navigate on any device
- Ensure the page loads quickly so someone can find their answers fast
While those are the factors that make up the Landing Page Experience, it can be difficult to judge if users are finding the content useful. We can use proxies for this type of data by examining bounce rates and dwell times in analytics.
For other factors, such as speed, we can use tools like Google PageSpeed Insights.
To understand how to create your own reports and examine your data to understand how well your site is doing from a Landing Page Experience standpoint, please watch this video:
Quality Score improvement workflow
Your Landing Page experience examines how well your page can help a user find the information they are searching for so they can get the answers to their questions, which should be conversions for your company
Improving your quality score is not difficult if you have a repeatable workflow that you can follow to continuously diagnose where to start and then easy instructions to follow to increase your quality scores.
As looking at every keyword is burdensome, we recommend starting with Ad Group Priority Scores. These scores are your keyword quality scores weighted by impressions, and the ad group’s spend, which will help you find ad groups where improving your quality scores will have substantial impacts on your account’s spend and performance.
You can calculate this yourself or use quality score tools from Adalysis that automatically calculates it for you. Once you know what ad groups need help, you can then follow a simple flowchart to make quality score improvements.
By increasing your quality score, you can have your ads show more often,
increase your position, and decrease your CPC.
Common quality score questions
By increasing your quality score, you can have your ads show more often, increase your position, and decrease your CPC.
For non-branded terms, a 7 is a good quality score. You may achieve some 6s or even 10s on non-branded terms, but in general, a 7 is a good number.
For brand terms, you should almost always have a 10. Some branded products may see 8s and 9s, but a 10 is often achievable.
Please remember, your revenue matters more than your quality score. If you are getting great conversions from a keyword, even if it’s a quality score 4, that keyword is performing well for you.
Trending quality scores allows you to see how promotions, times of the year, different ads, new landing pages, and other factors affect your quality scores.
You can trend quality scores by keyword, ad group, campaign, or even your entire account. By trending this data, you can pull wonderful insights from how account changes affect your quality scores so you can optimize your data based upon historical information.
There are several reasons to see your quality scores at higher levels than just the keyword. As the starting point for increasing quality scores is good organization, you often want to look for ad groups with poor quality scores so that you can reorganize that ad group into more relevant sets of keywords and ads.
Often campaigns are organized around brand, non-brand, locations, or other criteria. By examining your quality score data by campaign, you can see how you are performing in these various areas to have better insights into your data and can see if entire campaigns need to be redesigned to increase your quality scores.
You can see your quality score data in Google Ads by adding the quality score columns to your search keywords screen.
You cannot see ad group, campaign, or account level quality scores in Google Ads. For that data, you need to calculate the weighted quality scores yourself or use a system that will do it for you.
Auction quality score is determined every time there is an auction. The Auction quality score is constantly in flux and is not displayed inside of your Google Ads account.
The quality scores displayed inside of your account are regularly updated. For very high volume keywords, they can even be updated throughout the day. For lower volume keywords, they might not be updated for a day or even a week at times.
No. Not everyone uses Google Analytics. Google needs consistency across accounts to properly create and modify quality scores. Google only uses data from your Google Ads account and the website where you are sending traffic, in determining quality scores.
No. quality score data is based on the user’s experience. Incoming links, technical SEO configurations, and other factors have no effect on your quality score. In fact, your website could even be banned from organic results and you can still achieve 10 quality scores.
No. Conversions can be anything you want to track in making business decisions, such as pages viewed, product sales, lead form starts, phone calls, or just videos watched on a page.
As this data is not consistent across accounts, it is not used to determine quality scores.
No. Low search volume means there is very little data for Google to work with. That means it might take them a lot longer to determine the quality scores for those keywords. You might see – or null for the quality scores for low volume keywords during this time.
A high quality score indicates that searchers should be having a good experience with your ads and website for a given keyword. By giving users a good experience, they are more likely to become customers of your business.
In Google Ads, you pay $0.01 more than the ad rank necessary to beat the advertiser directly below you. Ad rank is comprised of quality score, bid, and ad extensions. As your quality score increases, you need to pay less to beat the person directly below you, so it can lower your CPC.
If your quality score goes up to the point your ads appear in a different position in the auction, you could actually pay more than you were before as a new set of ad ranks to beat for your position are being employed.
If you are in the top position, then raising your quality score almost always decreases your CPCs.
To achieve a 10 out of 10 quality score, you need good account organization, ads that are reflective of the keywords, ads that are regularly being tested, and a great landing page that is relevant to the user and the keyword.
Subscribing to our blog can put you on the path to increasing your quality scores to a 10.
Yes, everyone can have high quality scores. If you have good account organization, a nice website, and are regularly testing ads, you can have high quality scores.
No. If a low quality score word is leading to conversions and revenue that you are happy with, then you should keep the words.
You can follow this guide to try and increase the quality scores of those words, but you do not want to delete keywords that are leading to good conversions for your Google Ads account.





